| Предыдущая тема :: Следующая тема |
| Автор |
Сообщение |
Lupus
RadioAdmin
 Зарегистрирован: 10.07.2007
Сообщения: 4337 Благодарности: 100
Откуда: Minsk, Belarus
|
|
Добавлено: Вт Апр 01, 2008 23:26 Заголовок сообщения: Делитель-ограничитель для ввода НЧ-сигнала в sound-card |
|
|
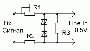
Задача: т.к. уровень сигнала на НЧ-выходе приёмника может превышать 2 В, что неприемлимо при подключении его к Line-In входу звуковой карты ПК, то необходимо использовать делитель напряжения, который встраивается между НЧ-выходом приёмника и Line-In входом саунда. Ещё лучше, если эта схема будет ограничивать уровень сигнала при превышении его амплитуды в 2 В. Но тут есть важные моменты:
1). Если плата начинает ограничивать уровень сигнала, то об этом должна быть свето-диодная индикация.
2). Нелинейность платы в нормальном режиме работы должна быть низка, т.к. через неё передаётся полезный сигнал к блоку анализа, и вносить нелинейность в него нельзя.
В качестве затравки привожу простенькую схему с сайта http://www.ferra.ru -- из статьи "Компьютер в роли осциллографа, спектроанализатора, частотомера и генератора" (см. картинку в аттаче).
В статье находим описание к этому делителю:
"Резисторы подбираются так, чтобы сопротивление R3 было ниже входного сопротивление вашей звуковой карты, оно может составлять значение порядка 20 кОм. Подстроечным резистором напряжение на входе выставляется на нужном уровне, стабилитроны подбираются на напряжения менее 2 В, скажем КС119А — 1,9 В. В случае превышения напряжения сигнала на входе звуковой карты (на резисторе R3) выше нормы, сработает защита — начнется пробой стабилитронов и напряжение не поднимется выше 1,9 В. Можно использовать и другие типы стабилитронов на напряжение 1-1.8 В".
Тут у меня сразу вопрос к нашим электронщикам -- поясните, пожалуйста, как именно работает эта схема?
И основной вопрос -- какую схему посоветуете, чтобы выполнялись п.1 и 2, перечисленные мной выше?
| Описание: |
|
| Размер файла: |
2.07 KB |
| Просмотрено: |
16929 раз(а) |
Делитель-ограничитель »»»
|
_________________
_________________________________________________
"Вит, cкоро Геминиды!" (с) Pova
"Познавший себя -- собственный палач." (с) Ф. Ницше
"Просто я живу на улице Ленина
И меня зарубает время от вре-ме-ни..." (с) Ф. Чистяков
Последний раз редактировалось: Lupus (Ср Апр 02, 2008 15:39), всего редактировалось 1 раз
|
|
| Вернуться к началу |
|
 |
Deimos
Site Admin
 Зарегистрирован: 10.07.2007
Сообщения: 6198 Благодарности: 79
|
|
Добавлено: Ср Апр 02, 2008 08:28 Заголовок сообщения: |
|
|
Зачем так жёстко-то?
Подумай лучше об автоматической регулировке усиления (АРУ), это гораздо более "человечное" отношение ко входному сигналу.
А то, что у тебя изображено - это обычный делитель напряжения с регулируемым коэффициентом деления и шунтом, который открывается при большом значении мгновенного напряжения на выходном резисторе.
_________________ Алексей
Профи-диванщик с опытом, есть диплом А4 в рамке.
|
|
| Вернуться к началу |
|
 |
Lupus
RadioAdmin
 Зарегистрирован: 10.07.2007
Сообщения: 4337 Благодарности: 100
Откуда: Minsk, Belarus
|
|
Добавлено: Ср Апр 02, 2008 14:34 Заголовок сообщения: |
|
|
АРУ в радионаблах абсолютно не годится, родной -- нельзя менять амплитуду автоматически, это стандартные грабли, на которые натыкаются начинающие. Только выставление ограничительного уровня поможет.
_________________
_________________________________________________
"Вит, cкоро Геминиды!" (с) Pova
"Познавший себя -- собственный палач." (с) Ф. Ницше
"Просто я живу на улице Ленина
И меня зарубает время от вре-ме-ни..." (с) Ф. Чистяков
|
|
| Вернуться к началу |
|
 |
Deimos
Site Admin
 Зарегистрирован: 10.07.2007
Сообщения: 6198 Благодарности: 79
|
|
Добавлено: Чт Апр 03, 2008 08:59 Заголовок сообщения: |
|
|
Ну значит номинальный коэффициент деления определяется как
(R2||Rвых) / (R1+R2+R2||Rвых), а диоды дают ограничение уровня выходного сигнала, жутко искажая его, добавляя гармоники высших порядков.
Очевидно, чтобы коэффициент передачи был прогнозируемым, Rвых должно быть большим, то есть на выходе не помешает простенький повторитель, притом необходимости в микрухах нету: допотопного транзистора с коэффициентом передачи по току порядка 20 выше крыши хватит.
_________________ Алексей
Профи-диванщик с опытом, есть диплом А4 в рамке.
|
|
| Вернуться к началу |
|
 |
Droog_Andrey
ЛА
 Зарегистрирован: 10.07.2007
Сообщения: 866 Благодарности: 9
|
|
Добавлено: Чт Апр 03, 2008 14:46 Заголовок сообщения: |
|
|
Проще резюк последовательно поставить и не париться.
Будет ниже уровень сигнала, но полезной информации не потеряем, т.к. разрешения карточки хватит.
_________________ 2^74207281-1 is prime!
|
|
| Вернуться к началу |
|
 |
Deimos
Site Admin
 Зарегистрирован: 10.07.2007
Сообщения: 6198 Благодарности: 79
|
|
Добавлено: Чт Апр 03, 2008 15:42 Заголовок сообщения: |
|
|
Нет уж, позвольне не согласиться. Импульсные помехи просочатся.
_________________ Алексей
Профи-диванщик с опытом, есть диплом А4 в рамке.
|
|
| Вернуться к началу |
|
 |
Droog_Andrey
ЛА
 Зарегистрирован: 10.07.2007
Сообщения: 866 Благодарности: 9
|
|
Добавлено: Чт Апр 03, 2008 19:20 Заголовок сообщения: |
|
|
С чего ты взял?
_________________ 2^74207281-1 is prime!
|
|
| Вернуться к началу |
|
 |
Lupus
RadioAdmin
 Зарегистрирован: 10.07.2007
Сообщения: 4337 Благодарности: 100
Откуда: Minsk, Belarus
|
|
Добавлено: Чт Апр 03, 2008 23:20 Заголовок сообщения: |
|
|
| Цитата: | Ну значит номинальный коэффициент деления определяется как
(R2||Rвых) / (R1+R2+R2||Rвых) |
Что означает знак || ?
| Цитата: |
диоды дают ограничение уровня выходного сигнала, жутко искажая его, добавляя гармоники высших порядков. |
Не диоды, а стабилитроны. Они заперты до напряжения пробоя, т.е. вообще не оказывают влияния до повышения уровня выше критического.
_________________
_________________________________________________
"Вит, cкоро Геминиды!" (с) Pova
"Познавший себя -- собственный палач." (с) Ф. Ницше
"Просто я живу на улице Ленина
И меня зарубает время от вре-ме-ни..." (с) Ф. Чистяков
|
|
| Вернуться к началу |
|
 |
Kostyan
ЛА
 Зарегистрирован: 10.07.2007
Сообщения: 1185 Благодарности: 32
|
|
Добавлено: Пт Апр 04, 2008 00:03 Заголовок сообщения: |
|
|
| Lupus писал(а): |
Что означает знак || ? |
Параллельное соединение сопротивления. Общая формула.
1/R = 1/R1+ 1/R2 . Тобишь R эквивалентно R1||R2
Ну в общем ты меня понял. :)
|
|
| Вернуться к началу |
|
 |
Lupus
RadioAdmin
 Зарегистрирован: 10.07.2007
Сообщения: 4337 Благодарности: 100
Откуда: Minsk, Belarus
|
|
Добавлено: Пт Апр 04, 2008 00:49 Заголовок сообщения: |
|
|
Понял. Просто от Лёхи-программера можно ожидать очень необычных обозначений...
_________________
_________________________________________________
"Вит, cкоро Геминиды!" (с) Pova
"Познавший себя -- собственный палач." (с) Ф. Ницше
"Просто я живу на улице Ленина
И меня зарубает время от вре-ме-ни..." (с) Ф. Чистяков
|
|
| Вернуться к началу |
|
 |
|
Alfred
ЛА
Зарегистрирован: 30.01.2008
Сообщения: 326 Благодарности: 0
|
|
| Вернуться к началу |
|
 |
|
Alfred
ЛА
Зарегистрирован: 30.01.2008
Сообщения: 326 Благодарности: 0
|
|
Добавлено: Сб Апр 05, 2008 20:59 Заголовок сообщения: |
|
|
Кстати, я бы не советовал применять стабилитроны серии КС. Вообще ЛЮБЫЕ стабилитроны на ограничение НЧ сигнала. Это вам не стабилизация постоянки с присутствуещей на шине НЧ или ВЧ составляющей! Весьма вероятно появление низкочастотной релаксации, а это лишний шум! Отношение сигнал\шум ухудшится и вся динамика аппарата "коту под хвост"!
_________________ www.rm4hm.jimdo.com
www.magloop.jimdo.com
www.stalker-award.jimdo.com
Последний раз редактировалось: Alfred (Пн Апр 14, 2008 20:14), всего редактировалось 1 раз
|
|
| Вернуться к началу |
|
 |
Lupus
RadioAdmin
 Зарегистрирован: 10.07.2007
Сообщения: 4337 Благодарности: 100
Откуда: Minsk, Belarus
|
|
Добавлено: Сб Апр 05, 2008 23:23 Заголовок сообщения: |
|
|
Альфред, спасибо за схемку! Буду искать стабилитроны...
_________________
_________________________________________________
"Вит, cкоро Геминиды!" (с) Pova
"Познавший себя -- собственный палач." (с) Ф. Ницше
"Просто я живу на улице Ленина
И меня зарубает время от вре-ме-ни..." (с) Ф. Чистяков
|
|
| Вернуться к началу |
|
 |
|
Alfred
ЛА
Зарегистрирован: 30.01.2008
Сообщения: 326 Благодарности: 0
|
|
Добавлено: Вс Апр 06, 2008 10:14 Заголовок сообщения: |
|
|
| Цитата: | Буду искать стабилитроны...
|
Виталий, опять ты о стабилитронах! Зачем они тебе? Те диоды, что указанны в моей схеме имеют цену в базарный день 5 коп.! В то же время они разрабатывались на ограничение\подавление импульсных помех в НЧ сигнале. Открываются эти диоды при уровне сигнала более 2V, подбором емкостей выставишь порог срабатывания схемы. Вместо длелителя, так скрупулезно вами обсуждаемого :D , установи простой переменный резистор. Им ты всегда выставишь ЛЮБОЙ требуемый уровень сигнала и без лишних "заморочек"! :)
_________________ www.rm4hm.jimdo.com
www.magloop.jimdo.com
www.stalker-award.jimdo.com
|
|
| Вернуться к началу |
|
 |
Lupus
RadioAdmin
 Зарегистрирован: 10.07.2007
Сообщения: 4337 Благодарности: 100
Откуда: Minsk, Belarus
|
|
Добавлено: Вс Апр 06, 2008 15:25 Заголовок сообщения: |
|
|
:D
Извиняюсь, вчера был немного нетрезв когда писал -- не увидел, что у диодов нету боковой "чёрточки", превращающей их в стабиллитроны. ;)
ОК, тогда буду искать диоды Д101.
Цена то им может и 5 коп., да у нас не Москва, не Русь -- пересылка радиодеталей отсутствует, т.к. магазинов радиодеталей особо нет. Приходится рыскать по рынку, либо ныть в оптовых конторах. ;)
_________________
_________________________________________________
"Вит, cкоро Геминиды!" (с) Pova
"Познавший себя -- собственный палач." (с) Ф. Ницше
"Просто я живу на улице Ленина
И меня зарубает время от вре-ме-ни..." (с) Ф. Чистяков
|
|
| Вернуться к началу |
|
 |
Droog_Andrey
ЛА
 Зарегистрирован: 10.07.2007
Сообщения: 866 Благодарности: 9
|
|
Добавлено: Вс Апр 06, 2008 20:22 Заголовок сообщения: |
|
|
На крытом радиорынке в Жданах они в нескольких местах постоянно есть.
_________________ 2^74207281-1 is prime!
|
|
| Вернуться к началу |
|
 |
Lupus
RadioAdmin
 Зарегистрирован: 10.07.2007
Сообщения: 4337 Благодарности: 100
Откуда: Minsk, Belarus
|
|
Добавлено: Вс Апр 06, 2008 21:58 Заголовок сообщения: |
|
|
О, спасибо Андрей! Значит скоро поеду затариваться.
_________________
_________________________________________________
"Вит, cкоро Геминиды!" (с) Pova
"Познавший себя -- собственный палач." (с) Ф. Ницше
"Просто я живу на улице Ленина
И меня зарубает время от вре-ме-ни..." (с) Ф. Чистяков
|
|
| Вернуться к началу |
|
 |
|